@临淄人,重要公告,社保卡跨省异地就医直接结算服务暂停!
发布时间: 2020-08-23 11:28
因人力资源和社会保障部生产数据中心业务专网割接和设备搬迁,持卡库相关服务中断,社保卡跨省异地就医直接结算服务将于2020年8月21日(星期五)17时至8月23日(星期日)24时暂停。
8月21日,
因人力资源和社会保障部生产数据中心业务专网割接和设备搬迁,持卡库相关服务中断,社保卡跨省异地就医直接结算服务将于2020年8月21日(星期五)17时至8月23日(星期日)24时暂停。
给您带来的不便,敬请谅解! 特此公告。 山东省医疗保障局 2020年8月20日
关于人社部机房搬迁部分人社业务无法办理的公告 因人社部机房搬迁,电子社保卡、国家社会保险公共服务、社会保险关系转移等相关服务于2020年8月21日(周五)17:00至23日(周日)24:00将受到影响;给大家带来不便,敬请谅解。
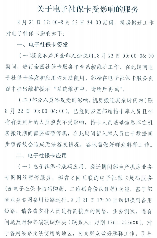
关于电子社保卡受影响的服务
来源:山东省医疗保障局、淄博人社
山东省人力资源和社会保障厅发布公告
8月21日,
淄博人社局发布
关于人社部机房搬迁部分人社业务无法办理的公告
21日-23日,部分业务暂停办理!
淄博市人力资源和社会保障局
2020年8月21日
推荐资讯
相关新闻
最新信息
赞助商广告位

