临淄有宅基地的注意啦!新规出台,将限高又限层...

 17-12-05发布来源:来自网络

注意啦!自2018年1月1日起宅基地自建房限高又限层,使用宅基地进行村民自建住宅建设的村民应当申请《乡村建设规划许可证》,许可证上要载明用地范围和建筑高度、层数等。




近日,省住房和城乡建设厅印发《山东省乡村建设规划许可管理办法》,适用于我省行政区域内新建、改扩建乡村建设工程的规划许可管理。


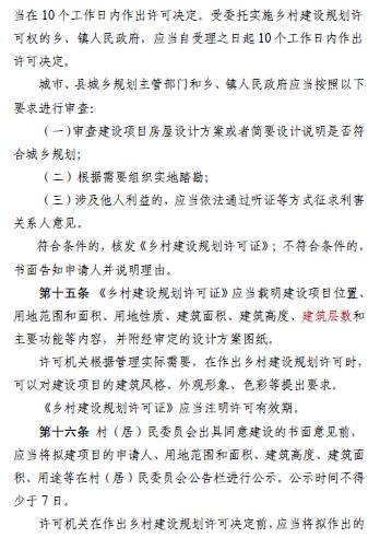
其中提到,村民在自有宅基地上建设住宅,应向乡、镇政府或街道办提出申请,报城市、县城乡规划主管部门核发《乡村建设规划许可证》,许可证上载明建设项目位置、用地范围和面积、建筑面积、建筑高度、建筑层数和主要功能等内容。

村(居)民委员会出具同意建设的书面意见前,应当将拟建项目的申请人、用地范围和面积、建筑高度等进行公示,公示时间不少于7日。乡、镇政府或街道办自受理之日起5个工作日提出初审意见,规划主管部门应当在10个工作日内作出许可决定。


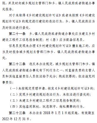
办法还规定,乡、镇政府或街道办应建立乡村建设工程开工信息报告制度,村(居)信息员发现未办理规划许可擅自施工的,及时上报。对于未取得规划许可或者未按照规划进行建设的违法行为,乡镇政府应及时依法查处。


对于发现乡村建设规划违法行为未依法查处的,或未建立乡村建设工程开工信息报告制度等行为,直接责任人员将被依法给予处分,构成犯罪的,依法追究刑责。


以下是文件全文

↓↓↓

点击查看大图

商家黄页 客服电话 官方首页 会员中心 快速发布
×